DEI总线映射 IC 简化了照明总线接口

发布时间:2021-07-07 16:59:24     浏览:3427

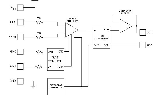
DEI 1030的设计目的是改善单位之间的照明总线监测。总线电压转换成为0-5vdc数据信号电平输出,可用作操纵白炽灯的仿真模拟驱动器或输入微处理器实现脉冲宽度调制。或提供操纵输入到DEI1090LED驱动器,用LED仿真模拟白炽灯。每个总线电压也无需不一样的总线接口专用设备。消除了不一样总线接口专用设备对每个总线电压的规定要求

DEI总线电压由两个开路/接地离散输入挑选,容许自动装置适应环境系统总线电流电压。照明母线投射电源电路、公共端子和增益挑选输入对DO-160C/DA3类(波形345

总线映射 IC.jpg

特性

缩减零部件数量

真实性RMS转换

小规格尺寸(8L-SOIC-NB

线束可编程控制器

缩减多总线接口

过温保护稳定性

do160C/DA3防雷

适用于5VAC5VDC14VDC28VDC总线

深圳市cq9电子官网入口创展科技有限公司,优势提供DEI高端芯片订购渠道,部分准备有现货库存。

详情了解DEI请点击:http?/public/brand/53.html

或联系我们的销售工程师:0755-83050846   QQ: 3312069749

 

部分

温度范围

产品包装类型

DEI1030-G

-55 85

8 SOIC NB G


推荐资讯

  • Infineon英飞凌IPC100N04S5-1R2汽车级MOSFET
    Infineon英飞凌IPC100N04S5-1R2汽车级MOSFET 2024-07-17 08:55:42

    IPC100N04S5-1R2是一款由英飞凌(Infineon)生产的N沟道增强型MOSFET,属于OptiMOS? 5系列,专为汽车应用设计。该器件通过AEC-Q101认证,具有1.2 mΩ的低导通电阻和100 A的高连续漏极电流,适合高效率和高性能的汽车系统。产品参数包括40 V的漏源电压、100 A的连续漏极电流、400 A的脉冲漏极电流、480 mJ的单次脉冲雪崩能量、±20 V的栅源电压、150 W的功耗。

  • APXS002A0X-SRZ非隔离式DC-DC电源模块OmniOn power
    APXS002A0X-SRZ非隔离式DC-DC电源模块OmniOn power 2024-04-29 09:22:27

    APXS002A0X-SRZ是非隔离式DC/DC电源模块,OmniOn Power系列产品。12V PicoTLynxTM2A,2A输出电流,3-14V输入电压,0.6-5.5V精确输出,远程开关、过流、过温保护。通过RoHS指令,ANSI/UL认可,ISO 9001/14001认证。适用于多种应用场景。

在线留言

在线留言