TPSM863252降压模块(集成电感器)TI 德州仪器
发布时间:2023-07-05 16:55:54 浏览:3577
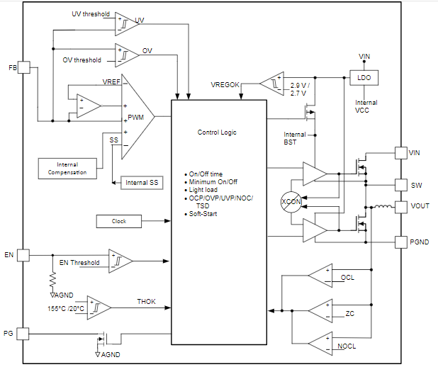
TI德州仪器TPSM863252是款频率范围为3V至17V的简单实用型高效率高功率密度同步降压模块,兼容高至3A连续性的电流量。
TPSM863252选用D-CAP3控制方式提供迅速瞬态响应并提供低ESR输出电容器,不需要外部补偿。TPSM863252还具备以高至95%的占空比工作。
TPSM863252在Eco-mode下工作,能够在轻负载中保持高效率。TPSM863257在FCCM模式下工作,能够在所有的负载环境下保持同样的频率和极低的输出纹波。TPSM863252集成化全方位的间断模式OVP、OCP、UVLO、OTP和UVP保护。
TPSM863252选用QFN封装。额定结温范围包括-40°C至125°C。

特征
?特征和配置适合各种技术应用
–3V至17V频率范围
–TPSM863252的输出电压范围包括0.6V至10V
–TPSM863257的输出电压范围包括0.6V至5.5V
–0.6V基准电压
–25°C时,基准精密度为±1%
–在-40°C至125°C温度范围内,基准精密度为±1.5%
–集成化55mΩ和24mΩMOSFET
–100?A低静态电流
–1.2MHz开关频率
–以最高95%的高占空比工作
–高精密EN阈值电压
–1.6ms稳定软启动时间(典型值)
?解决方案规格精巧且容易应用
–轻负载下TPSM863252选用Eco-mode,TPSM863257选用FCCM模式
–迅速瞬态D-CAP3?控制方式
–根据集成化自举电容器和电感器轻松布局
–支持带预偏置输出电压的启动
–开漏电源正常情况检测器
–非锁存OV、OT和UVLO保护
–UV保护的间断模式
–逐周期OC和NOC保护
–-40°C至125°C工作结温范围
–3.3mmx4mmx2mmQFN封装
应用
?商用型网络和服务器PSU
?其它交流/直流适配器/PSU
?工业自动化与控制
?测试和测量
TI 德州仪器为美国知名集成电路设计与制造商,TI 德州仪器产品广泛应用于商用、军工以及航空航天领域。
几十年来,德州仪器一直热衷于通过半导体技术降低电子产品的成本,让世界变得更美好。TI 是第一个完成从真空管到晶体管再到集成电路(IC)的转变,在过去的几十年里,TI 促进了IC技术的发展,提高了大规模、可靠地生产IC的能力。每一代创新都是在上一代创新的基础上,使技术更小、更高效、更可靠、更实惠——从而实现半导体在电子产品领域的广泛应用。
深圳市cq9电子官网入口创展科技有限公司,专注于TI 德州仪器品牌高端可出口产品系列新品产品,并备有现货库存,可当天发货。
推荐资讯
Ampleon BLP35M805是一款高频LDMOS功率晶体管,工作频率覆盖HF至3500MHz,采用4×6×0.85mm HVSON16无引脚封装,具有5W连续波输出能力。
MYUSP3R303FMP是Murata公司MYUSP系列的高性能非隔离DC-DC转换器,专为高效率和小尺寸应用设计,适用于各种电源管理场合。特性包括超小尺寸(8.5mm x 11.0mm x 5.6mm)、高达3A输出电流、0.7V至3.3V可调输出电压、3V至5.5V宽输入电压范围、-40℃至+85℃宽工作温度范围、内置欠压锁定、ON/OFF控制、电源良好指示、输出电压检测、过流保护和过温保护等丰富保护功能、高达94%高效率、降压拓扑结构、表面贴装封装。
在线留言