MICRON?最近宣布,我们正在发货使用全球最先进的DRAM工艺制造的存储芯片。这个过程被神秘地称为“1α”(1-alpha)。这是什么意思,有多神奇?
?DEI? LED驱动器适用于航空航天电子产品设备仪器的灯驱动器和LED调光器和PWMLED驱动器。
TI德州仪器电流感应放大器根据放大电阻并联器的差分信号压降,提供高精密度、成本更低的电流量和功率精确测量.
?由于国防后勤局(DLA)监督的标准微电路图(SMD)模型,DATAEL?提供了许多完整的多通道数据采集系统产品。DATAL作为SMD供应商已超过三年,DATAEL的产品已连续达到规定的性能,通过国防部产品认证计划,这些SMD产品已被证明是可靠的解决方案,可满足行业中最具挑战性的应用要求。
每个开关都需求一个驱动程序——精确的驱动程序会有所作为。电力电子应用选用电力设备开关。功率设备开关需求最佳的格栅驱动解决方案。这就是为何IR HiRel?供应 500 多种 EiceDRIVER? 栅极驱动器 IC 解决方案,适用于任何电源开关和任何应用。
HOLT IC SPI接口在CPU和周边低速设备之间进行同步串行数据传输,在主设备的位移脉冲下,数据按位传输,高位在前,低位在后,为全双工通信,数据传输速度总体上比I2C总线快,速度达到数Mbps。
Q-Tech?模仿TCXO包含最早进的振荡器,具备低相位噪声、抖动和精密的温度巩固性。TCXO可在一个浸?(QT307x),贴片(QT308x),或鸥翼(QT309x)封装,并作为一个正方形或正弦波振荡器。
Renesas?提供多元化功放产品组合,包括精密/高速运算功放(计算功放)、仪表功放(仪表功放)、差分功放、电流反馈功放、固定增益功放、高效DD类音频功放、电流检测功放和数字电源监控器。广泛的差距功放产品组合包括低噪音功放、可编程增益仪表功放、固定增益差距功放、单电源视频驱动、差距视频功放、电流反馈功放、单位增益稳定运算功放、差距双绞线驱动、轨道到达-rail功放等。
凭据IC Insight的数据,2015年中国集成电路企业在世界上的市场份额惟有3%,美国、韩国、日分内别到达54%/20%/8%。实际上,即使是美国、韩国、日本也无法到达半导体家当链的100%自产。比方,在优秀工艺生产的焦点装备镌刻机方面依附荷兰的ASML。列入环球单干,在此过程当中渐渐进步国产化的比例,是可行的半导体家当开展之路。
MICRON在技术创新内存和存储解决方案领域出现全球现实,状况MICRON方案加快了数据信息智能化的转换,鼓励着全球以解决速率学习培训、沟通交流和进步。MICRON提供世界上最广泛的技术应用组合,作为当今社会最重要的突发性突破的核心理念,如人工智能技术和自动驾驶汽车。
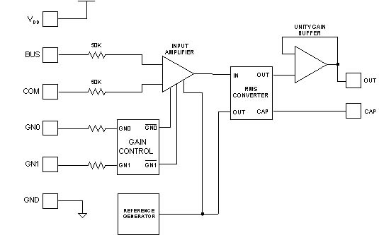
DEI? 1030的设计目的是改善单位之间的照明总线监测。总线电压转换成为0-5vdc数据信号电平输出,可用作操纵白炽灯的仿真模拟驱动器或输入微处理器实现脉冲宽度调制。或提供操纵输入到DEI1090LED驱动器,用LED仿真模拟白炽灯。
电压比较器(简称为比较器)的功能模块是相对比较两个电流电压的大小(输出电压的高电平或低电平用作表明两个输入电流电压的大小关系)。电压比较器能够用在集成化运算放大器的组成中,还能够用专用型的集成化电压比较器。TI德州仪器高电压比较器具备0.9V到36V的高压比较器,响应时间快,性能强。
DATAEL 提供很多数模转换器产物作为规范微电路图 (SMD) 模子,受国防后勤局 (DLA) 监视。DATAL 已成为 SMD 提供商跨越三年。DATAEL 的产物通过国防部产物认证决策接续到达划定的机能、品质和可靠性程度。这些 SMD 产物已被证明是满足行业非常具搦战性的使用请求的靠得住办理计划。
IR HiRel?为客户供应局限宽泛的包含晶闸管和二极管的电源模块,电压局限为 1200 V 至 4400 V,电流为 61 A 至 1070 A。这些模块接纳高可靠压力触碰和焊接技术计划和组装它满足了成本和机能优化应用的特定请求。
?线路接收器能够包含:缓冲器,适用于在第一时间段中接收模拟信号并按照所接收的模拟信号向负载提供输出数据信号,这其中所述缓冲器包含不少于两个晶体管;耦合电路在所述不少于两个晶体管的栅极之间的电容元器件,适用于在第一时间段内向型所述不少于两个晶体管的栅极提供DC数据信号;及其适用于在第二时间段内将电容器元器件耦合电路到直流参考电压的电源开关。
Q-Tech?高可靠性空间 TCXO是一种对晶体振荡器的晶体频率和温度特性进行补偿以满足宽温度范围内稳定性要求的晶体振荡器,一般的模拟温度补偿晶体振荡器采用热补偿网络,补偿后的频率稳定性在10-7≤10-6量级。由于其良好的启动特性、优越的性价比、低功耗、体积小、环境适应性强等优点,被广泛应用。
Renesas?仪表放大器(in-amps)和可编程增益仪表放大器(PGIA)中提供了诸多工业生产、检测和精确测量、数据采集系统和医疗服务应用领域所需要的精密度和高性能。
根据NVIDIA和AMD宣布的技术路线图,GPU将于2018年进入12 nm/7nm工艺。目前,AI、与采矿机相关的FPGA和ASIC芯片也在使用10~28 nm的先进工艺。国内制造商已经出现了寒武纪、深鉴科技、地平线、比特大陆等优秀的集成电路设计制造商以实现突破,而制造主要依靠台积电和其他先进工艺合同制造商。
MICRON? DDR3 SDRAM提供比以往的DDR和DDR2SDRAM更多的带宽。除了优良的性能指标外,MICRON DDR3还具备较低的工作电压范围。其结果可能是在消耗相同或更少的系统功率的同时,具有更高的带宽。
DEI?为28VDC航空电子产品设备仪器和工业电源系统总线提供电压浪涌保护器。按照RTCADO160,Z类:异常浪涌电压(DC)技术水平,它能够保障机器设备免遭电压浪涌。欠压锁定功能模块确保仅在最低标准安全可靠工作电压技术水平下可以使用。
在线留言